資訊內容
助教評選|學習Scratch編程究竟能做什么?
?孩子們學習Scratch編程不僅僅可以做出具有想象力的游戲作品,還可以用程序控制機器人實現各種各樣的復雜任務,本期為大家介紹的是我們機器人競賽實踐營的學員,他們在具備一定編程基礎后,成功實現了復雜的競賽任務,并且順利的完成課程結業設計與科研報告。

學員們編程控制的機器人是一款金屬機器人小車,由Makeblock生產,我們挑選了2018年世界機器人大賽小學藍色星球項目作為學員們研究和實現的競賽任務,下面是部分視頻展示。



本程序設定了機器人在不同時間段前進,等待,轉向,速度等指令,運用了RGB巡線傳感器使之觸發不同的障礙物,從而實現編程目的。

本程序運用超聲波和RGB巡線傳感器編寫了機器人的運行程序,包括轉速,前進,方向等指令,讓其按照預定軌跡前行,消滅障礙物。

本程序運用超聲波和RGB巡線傳感器實現了較為復雜的機器人路線編程,通過編寫前進,轉向,速度等指令,實現對預設路線的前行。

除了用程序控制控制機器人實現競賽任務,我們同樣也要求學員們結合所學知識,進行自主選題和課程設計以及科研報告編寫和答辯演示,接下來就讓我們看看孩子們的科研成果和報告吧!
01
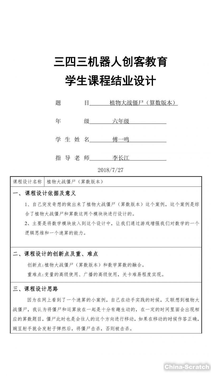
作品名稱:植物大戰僵尸?
作者:傅一鳴(六年級)
<<? 左右滑動查看下一張圖片 ?>>


作品展示
more+
<<? 左右滑動查看下一張圖片 ?>>



結業設計
more+
作品介紹:
傅一鳴實現的是游戲植物大戰僵尸和基本運算放在一起實現的案例,這個游戲是通過不同難度隨機出的算數題目,來進行解答,解答成功發射子彈攻擊僵尸,否則僵尸繼續向前,吞噬豌豆射手,是一個創新的游戲。
老師評語:
傅一鳴的這個案例很好的將游戲和數學完全的融合到了一起,既可以游戲,也是在游戲中實現了做數學運算的一個功能,讓我們的案例變得飽滿,讓我們的scratch小游戲變對的多面性,這個是非常好的案例,我們需要做的就是在游戲中學習,在學習中游戲,希望在后面學習中,傅一鳴同學有更好的創意。
02
作品名稱:臺球王者
作者:李佩澤(六年級)
<<? 左右滑動查看下一張圖片 ?>>


作品展示
more+
<<? 左右滑動查看下一張圖片 ?>>



結業設計
more+
作品介紹:
李佩澤同學的作品是一個臺球游戲的實現,還原度很高,通過臺球桿蓄力將白球擊出去,擊打其他顏色的球體,通過反彈,向我們希望的方向彈出,碰到洞的時候,被擊打的球會進洞。當然反彈的方向是根據蓄力時間長短實現的。
老師評語:
李佩澤同學這次的作品非常的好,是一個桌面臺球類型的游戲,在做面上通過我們的桿形成角度,擊打我們的臺球,臺球會根據桿子所蓄的時間,不同的力度擊打的球,有用到了高級知識云變量,該案例的周期時間不短,所以做出來的作品,質量會更好,極大的還原了打臺球的這個方案,李佩澤同學很棒。
03
作品名稱:?貓咪闖關
作者:劉睿(六年級)
<<? 左右滑動查看下一張圖片 ?>>


作品展示
more+
<<? 左右滑動查看下一張圖片 ?>>



結業設計
more+
作品介紹:
劉睿同學實現的是貓咪闖關的小游戲,是通過設置障礙物,讓我們的小貓從起點到終點,中間不能碰到障礙物,否則游戲結束或者回到初始位置,當關卡一順利通過之后,會到達關卡二,如果關卡二順利完成以后,就會通關。
老師評語:
劉睿同學這次的作品表現的很不錯,通過這個貓咪闖關這個小游戲的實現,達到了一個超級瑪麗的初級版本的實現,但是和超級瑪麗不同的是角色和難度在游戲中都有自己的創新,讓我們的游戲變得多元化,更有可玩性。由于開發周期較短,所以程序中可拓展性還是很強的,所以這個程序還是可以做到更好,所以希望劉睿同學后面會做到更好。
04
作品名稱:?妙手彈琴?
作者:袁子躍(五年級)
<<? 左右滑動查看下一張圖片 ?>>


作品展示
more+
<< ?左右滑動查看下一張圖片?? ?>>



結業設計
more+
作品介紹:
袁子躍同學實現的是一個演奏鋼琴的小游戲,通過點擊鍵盤相應的按鍵,彈奏出不同的音樂,事先是可以存入幾首不同的音樂,根據音樂提供的音符演奏出好聽的音樂。
老師評語:
袁子躍同學的妙手彈琴案例實現的非常的成功,其中很高的還原了我們真實彈琴的演奏方式,其中用到了廣播、變量、列表,這一些都是scratch中十分重要而且很有難度的知識點,但是在這個案例中體現的很好,都有涉及。而且用法也是與眾不同,真正的體現了靈活運用的宗旨。讓我們的音樂樂譜存儲在我們的列表中,在使用的時候,運用到列表中數據的使用方法,就可以進行調用,這個案例非常的好,非常的貼合生活,還原度也很高。
05
作品名稱:
作者:張志翔(六年級)
<<? 左右滑動查看下一張圖片 ?>>


作品展示
more+
<< ?左右滑動查看下一張圖片?? ?>>



結業設計
more+
作品介紹:
張志翔同學實現的是一個火柴人越獄的一個情景模擬,過程中的對話風趣幽默,而且設置了三種逃跑的方式,不同的逃跑方式對應的是可以逃脫和不可以逃脫,通過嘗試不同的方案進行越獄。
老師評語:
張志翔同學的火柴人越獄案例,題材非常的新穎,雖然看似只是簡單的情景對話內容的案例,但是內容很豐富,是一個很有意思的對話,實現了一個越獄者越獄過程中的三種逃生方式,分別有可行的有不可行的,不可行的時候游戲會失敗,回到最初的位置,可行,游戲結束,主要游戲中體現的是一個創意的部分,讓我們的游戲變得更加有意思,可玩性更高。
以上就是我們今天分享的小朋友們的作品啦!(歡迎其他小朋友向我們繼續投稿)請各位為心目中最優秀的課程設計和報告投上一票,我們將按照(網絡投票40%,期末考試40%,平時表現20%)的方式進行綜合評定,綜合評定優異的學員將被聘請為科研助教,在8月份前往華師機器人實驗室參觀和學習,跟著華師研究生和老師們參與機器人創客的科研項目,根據助教能力和表現會適當發放科研補助,并且被我們聘請為兼職助教老師。
聲明:本文章由網友投稿作為教育分享用途,如有侵權原作者可通過郵件及時和我們聯系刪除
