Python入門課程NO7課 表達式的使用方法
極客小將2020-07-08-
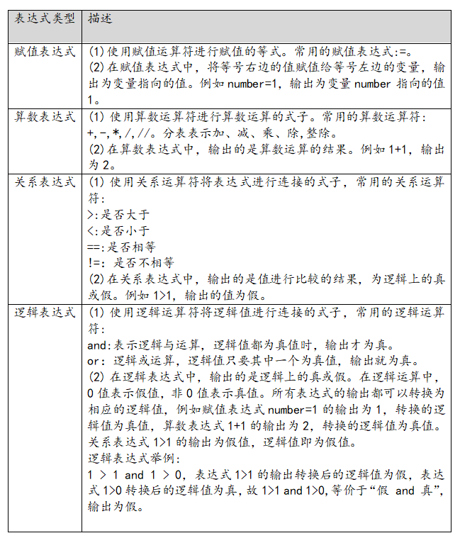
程序中的表達式類似于人類說話的表達式,比如人類說的“我愛你”就是一個表達式。同理python中的表達式例如 “1+1”,這個表達式的輸出結果為2。以下總結了編程中的主要表達式:之類我們分析一個復雜點的表達式:# 先定義一個number變量,指向的值為1number = 1# 稍復雜的表達
程序中的表達式類似于人類說話的表達式,比如人類說的“我愛你”就是一個表達式。同理python中的表達式例如 “1+1”,這個表達式的輸出結果為2。以下總結了編程中的主要表達式:

之類我們分析一個復雜點的表達式:
# 先定義一個number變量,指向的值為1
number = 1
# 稍復雜的表達式
(number +1 > 2) and (0 or 1)
這個表達式由兩部分組成,由and前后兩部分組成。在子表達式number+1 > 2中,先計算number+1的值,結果為2,number+1 > 2等價于2 > 2。表達式2 > 2的值為假。子表達式0 or 1是一個邏輯表達式,在邏輯運算中,0值表示假值,非0值表示真值。在邏輯或運算中,只要其中一個邏輯值為真值,就輸出為真值的操作數,所以表達式0 or 1的值為1。
最后將各子表達式的值進行組合,那么表達式(number +1 > 2) and (0 or 1)等價于“假 and 1”,在邏輯與運算中,只要其中一個邏輯值為假值,就輸出為假值的操作數,所以表達式最終的值為“假”。
print是python的內置函數,可以將表達式的結果輸出到終端上。當然我們也可以輸出多個表達式的值,中間用逗號隔開。例如
print("hello world",2020)
- 上一篇
Python入門課程NO6 變量的命名和使用
在現實社會中,每個人都有對應的名字。在計算機中每個變量也有自己的名字和命名規則。Python語言中變量的命名規則:1、變量名稱通常以26個英文字母(大小寫皆可), 數字和下劃線_進行組合 2、變量名稱的首位字符不能是數字 3、變量名稱不能使用系統預定義的關鍵字值
- 下一篇
Python入門課程NO8課 條件控制語句的使用
有的時候我們需要根據條件來判斷輸出不同的結果。這個時候就要用到條件控制語句。條件控制語句的基本結構是:if 條件:......表達式......else:......表達式......例如,我們來比較數字10和數字20的大小。如果10<20我們就輸出正確,否則我們就輸出錯誤。如下:我們看到輸出
